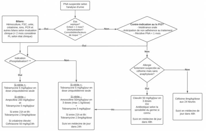
Les études démontrent que le risque d’atteinte rénale permanente causé par une PNA est très faible chez les enfants avec des reins normaux. Une analyse Cochrane chez les enfants de 1 mois ou plus démontre que l’évolution de la fièvre et le risque d’atteinte rénale sont les mêmes que le traitement soit par des antibiotiques PO dès le diagnostic ou qu’il soit avec des antibiotiques IV initialement suivi d’un relais PO.
Par contre, les patients avec comorbidités ou facteurs de risque devraient être traités par voie IV initialement à la suite du bilan sanguin, et un relais PO pourra être organisé selon l’évolution.

Le choix initial d’antibiotique par voie orale dépend du profil des résistances locales. La céfixime et l’amoxicilline-clavulanate sont de bons choix en première intention au CHU.
-
Pour les patients chez qui une thérapie parentérale est indiquée, la tobramycine (ou gentamicine) en dose uniquotidienne est recommandée.
-
Si le SMU ne démontre pas de nitrites, un entérocoque est possible et doit être couvert par l’ajout d’ampicilline (ou amoxicilline).
-
Un antibiotique à spectre plus étroit devrait être choisi lorsque l’antibiogramme du germe est connu afin de compléter le traitement d’une durée totale (IV et PO) de 7 à 10 jours. Ainsi, l’amoxicilline, la cephalexine, l’amoxicilline-clavulanate ou le TMP-SMX sont à favoriser au dépens de la cefixime en présence d’un germe sensible.
Un traitement de 14 jours devrait être réservé seulement aux enfants avec uropathie significative, excluant l’hydronéphrose de grade 1 et 2.
Le ci-dessous présente les doses des antibiotiques utilisés par voie orale et parentérale pour le traitement de l’infection urinaire.

Prise en charge d'une PNA suspectée chez l'enfant

Suivi PNA en médecine de jour

Évolution

Investigation

