Contenu de la page.

Les cookies vous accompagnent... et tout comme c’est le cas pour le choix de vos soins, c'est vous qui décidez!


Si vous consentez à être accompagné par nos cookies, ils vous permettront une expérience optimale sur notre site et l'accès aux divers contenus multimédia (vidéos, boutons de partage, plans, etc.). Ces cookies servent à stocker et à traiter des données telles que votre parcours de navigation sur ce site Internet, la nature des recherches effectuées, les types d'appareils utilisés ainsi qu'à cibler des sites de diffusion pour les publicités liées à notre section Carrières.

À tout moment, vous pouvez retirer votre consentement. Si vous souhaitez obtenir plus d’informations sur les cookies, consultez notre politique de confidentialité.

Guide de prélèvement pour le dépistage néonatal sanguin

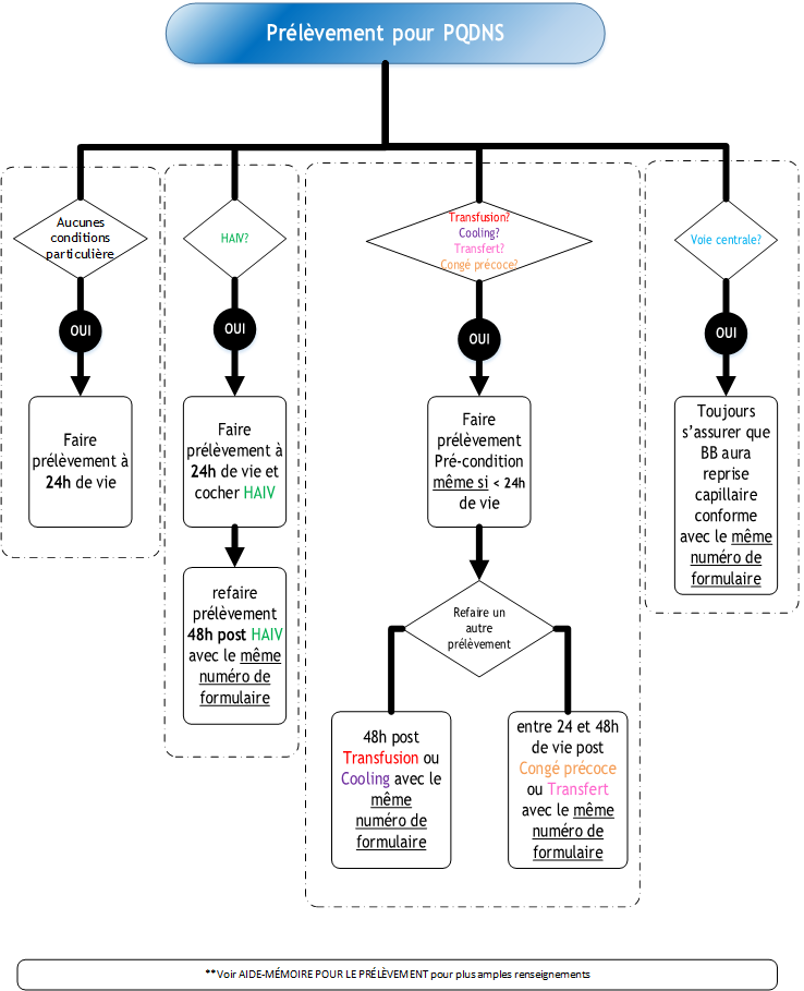
Cette section met à votre disposition les protocoles et outils pratiques pour réaliser correctement les prélèvements du Programme québécois de dépistage néonatal sanguin (PQDNS).

Cahier de prélèvements du Programme Québécois de Dépistage Néonatal Sanguin (PQDNS)

  • Les protocoles du cahier de prélèvements du Programme québécois de dépistage néonatal sanguin (PQDNS) sont disponibles au bas de la page, dans la section Documents à télécharger, sous le fichier intitulé LES PROTOCOLES POUR LE PRÉLÈVEMENT DU PQDNS – Version novembre 2025.pdf




Logo PQDNS